
보건복지부는 29일(금) 제5기(2024~2026) 상급종합병원으로 47개 기관을 지정한다고 발표했다.
상급종합병원은 ‘중증질환에 대하여 난이도가 높은 의료행위를 전문적으로 하는 종합병원’으로, 보건복지부는 인력·시설·장비, 진료, 교육 등의 항목을 종합적으로 평가하여 우수한 병원을 3년마다 지정한다.
이번 지정에는 총 54개 의료기관이 신청했으며, 이들 기관이 제출한 자료를 토대로 서류심사 및 현지조사 등을 실시해, 총 47개소를 지정했다.
지정 기관수는 지난 4기 45곳에 비해 2곳 더 늘어났는데, 당국인 고령화 및 지방 의료완결을 위해 상급종합병원 지정 수를 점차 늘리겠다고 발표한 바 있다.
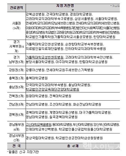
권역별로 살펴보면 서울권은 14곳으로 △강북삼성병원 △건국대학교병원 △경희대학교병원 △고려대학교구로병원 △삼성서울병원 △서울대학교병원 △강남세브란스병원 △세브란스병원 △이화여대목동병원 △서울아산병원 △중앙대학교병원 △고려대학교안암병원 △서울성모병원 △한양대학교병원이 지정됐다.
경기서북부권에서는 △인천성모병원 △순천향대학교부천병원 △길병원 △인하대병원 등 4곳이 지정됐으며, 경기남부권에서는 △고려대학교안산병원 △분당서울대학교병원 △아주대학교병원 △한림대학교성심병원에 △가톨릭대성빈센트병원이 추가돼 상급종합병원이 5곳이 됐다.
강원권은 △강릉아산병원 △연세대학교원주세브란스기독병원 2곳, 충북권은 △충북대학교병원 1곳, 충남권은 △단국대학교병원, △충남대학교병원에 △건양대학교병원 추가돼 3곳이다.
전북은 전북권에 △원광대학교병원, △전북대학교병원 2곳, 전남권에 △전남대학교병원 △조선대학교병원, △화순전남대학교병원 3곳이 지정됐다.
경북권에서는 기존의 5개 상급종합병원 △경북대학교병원, △계명대학교동산병원, △대구가톨릭대학교병원 △영남대학교병원, △칠곡경북대학교병원이 그대로 지정됐다.
경남동부권 상급종합병원은 △동아대학교병원, △부산대학교병원, △양산부산대학교병원, △인제대학교부산백병원, △울산대학교병원에 △고신대복음병원이 추가돼 6곳이 되었다.
경남권은 △경상대병원, △삼성창원병원 2곳이다.
복지부는 이번 지정기준에서 환자구성비율 등 중증질환 진료 관련 지표를 강화하고, 인력·시설 등 의료자원 강화와 국가감염병 대응 등의 지표를 신설해 반영했다고 밝혔다.
아울려 앞으로 3년 동안 중간평가 등의 절차를 통해 지정기준 준수 여부를 지속적으로 점검할 계획이다. 특히, 지난 10월에 발표한 ‘필수의료 혁신전략’에 발맞춰, 2024년 1월부터는 소아청소년과, 산부인과 진료과목은 상시 입원환자 진료체계를 갖추어야 하며, 준수사항 위반 시 시정명령 및 지정 취소 대상이 될 수 있다.
또한 상급종합병원의 지정·평가 제도 전반을 재검토하는 한편,상급종합병원과 지역 병원·의원들과의 네트워크를 통해 지역 완결의료를 완성하고, ‘필수의료 혁신전략’ 등 주요 정책적 방향과 유기적으로 연계한다는 방침이다.
그와 함께 상급종합병원이 중증 진료 역할에 집중하며, 진료-연구-교육 3박자를 균형 있게 수행할 수 있도록 지원할 계획이다. 또한, 주요 기반(인프라) 현황 등 의료 공급과 이용행태 등 의료 수요를 분석하여 가칭 의료지도를 개발할 예정이다.
상급종합병원의 지정·평가 제도와 관련하여, 실제 의료이용 실태, 의료자원 등을 심층분석하고, 가칭 ‘의료지도’를 작성하여 진료권역을 재설정하는 등 현실에 부합하는 개편안을 마련해 나갈 예정이다. 지정 이후에는 중간평가 등 모니터링을 강화하고, 이를 통해 보다 적합한 성과 기반의 보상체계 마련 방안도 함께 검토할 계획이다.
보건복지부 박민수 제2차관은 “의료 수요·공급 등 의료현실과 지역완결형 의료체계 구축, 의료기관 평가체계의 개선방향 등 정책을 종합적으로 고려하여, 상급종합병원의 지정·평가 체계도 합리적으로 개선할 예정”이라고 밝혔다.
김지예 헬스인뉴스 기자 press@healthinnews.kr
김지예 기자
press@healthinnews.kr


