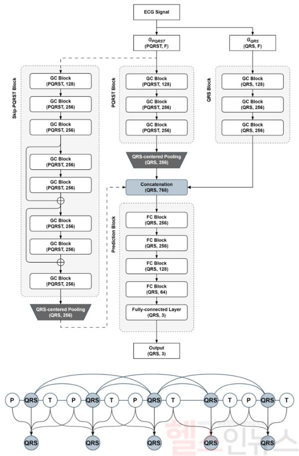
‘ECG-GraphNet’은 정상 심박(N), 상심실성 조기수축(S), 심실성 조기수축(V) 등 3가지 심박 패턴을 높은 정확도(F1 score)로 분류하는 진단 보조 AI 기술이다. 기존 시계열 AI 모델과 달리, 심장의 P-QRS-T 구간 전기 활동을 그래프 형태로 모델링해 시간적·형태학적 특성을 동시에 학습한다. 또한 가변 길이 데이터를 유연하게 처리해 장시간 심전도 분석에 적합하다.
휴이노는 이 기술을 웨어러블 의료기기 ‘MEMO Cue’와 결합해 병원 내 연속 모니터링은 물론 재택 및 장기 요양 환자 원격 관리에 활용할 계획이다.

길영준 휴이노 대표는 “이번 논문 게재로 AI 기반 심전도 분석 기술의 혁신성과 연구 역량을 인정받았다”며 “웨어러블 기반 환자 모니터링과 진단 보조 시스템 분야에서 기술 확장을 이어갈 것”이라고 말했다. 이어 “기술 연구와 사업 확장을 동시에 추진해 국내외 디지털 헬스케어 시장에서 입지를 강화하겠다”고 덧붙였다.
김국주 헬스인뉴스 기자 press@healthinnews.kr
김국주 기자
press@hinews.co.kr


